关注我们
微信公众号
关于举办第三届全国社会心理服务创新发展大会的
苏少心育公益读书会第1期招募
关于召开2025年度江苏省少先队心理健康专项
江苏省中小学教育管理干部心理健康育人能力提升
招生简章
报名办法和培训流程
公示
《苏少“心”闻》短视频栏目征稿启事
成就亲子关系中的双赢局面——《与青春期和解》
心理健康不能忽略社会与情感能力培养
第三届全国社会心理服务创新发展大会在南京举行
关于开展中小学教育管理干部心理健康育人能力提
“心理健康教育与辅导能力提升”系列师资培训项
与AI心理机器人聊天对心理健康有帮助吗?
加快制定出台学生心理健康促进条例
2026年度江苏省少先队心理健康专项课题申报
提高全体教师发现、处置学生心理健康问题的意识
教育部召开2026新春第一会 全面部署推进学
系列师资培训
培训方案
1.培训对象:中小学班主任。
2.培训目标:帮助中小学班主任提升心理健康教育与班级管理融合能力,熟练掌握学生心理问题识别与应对方法,优化师生关系与家校沟通策略,构建积极健康、温暖包容的班级心理氛围,助力学生身心健康成长。
3.培训方式:通过电脑、手机、平板等设备,在线按顺序观看网络课程视频,并完成各章节配套练习。
4.培训课时及周期:共40课时,平均每课时45分钟,培训周期为90天。
5.考核方式:完成所有网络课程学习后进行在线结业考试,每人最多可以考3次,成绩合格的,学习平台自动生成电子版《合格证书》,供学员下载留存。
6.培训费用:320元/人。
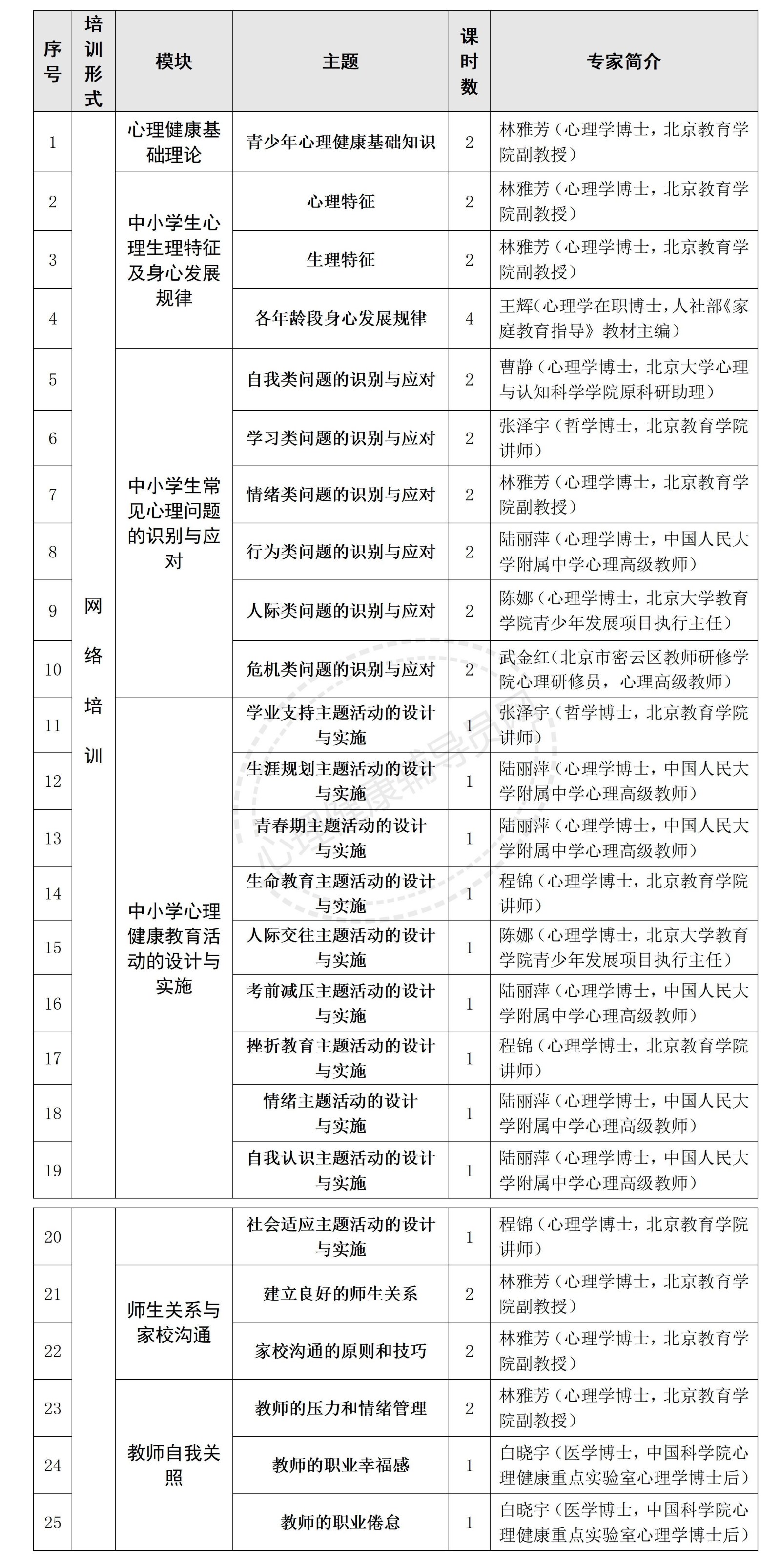
7.培训课程及专家简介:
电子版《合格证书》样张
点击或扫描二维码,进入在线学习平台